help.pozi.tech
  • Visit SmarTruck website
  1. Home
  2. SmarTruck
  3. Technical
  4. Wiring Diagrams
  5. SmarTruck with Operator Authentication and Safety Inspection + DC-DC Module
  6. SmarTruck with Operator Authentication and Safety Inspection + DC-DC Module
Searching...

Contents

  1. SmarTruck with Operator Authentication and Safety Inspection + DC-DC Module Wiring

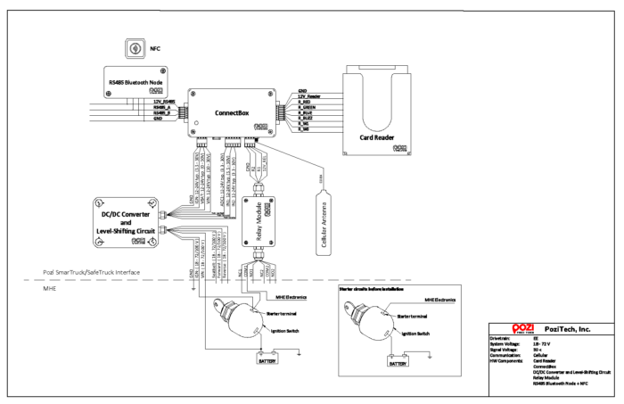
SmarTruck with Operator Authentication and Safety Inspection + DC-DC Module

Contents
  1. SmarTruck with Operator Authentication and Safety Inspection + DC-DC Module Wiring

SmarTruck with Operator Authentication and Safety Inspection + DC-DC Module Wiring

© Copyright PoziTech Inc.